TapTap点点
信息技术学院
×
搜索过于频繁,请输入验证码
网站首页
学院概况
学院简介
机构设置
现任领导
院长致辞
院徽院训
学院荣誉
党建工作
学院党组织
党建动态
学院动态
学院动态
通知公告
网络安全专题
教学科研
教研动态
教学团队
课程建设
实验中心
学生工作
学工动态
学生活动
党团建设
规章制度
优秀学生
学生办事
招生就业
本科招生
专科招生
就业信息
校友之家
校友动态
机构设置
校友基金
学校首页
您的位置:
首页
>
学院动态
>
通知公告
>
详细内容
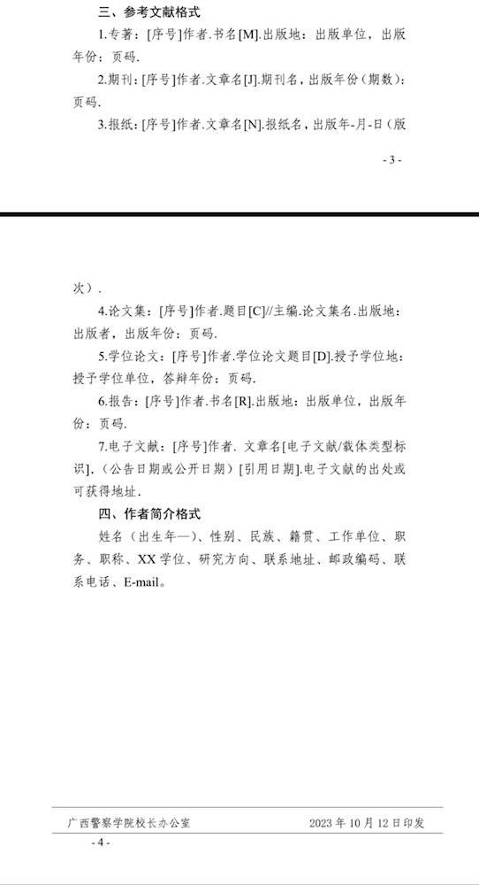
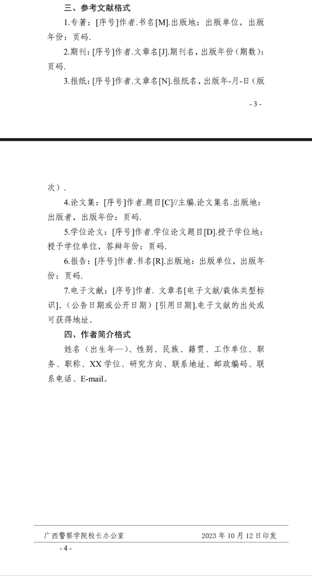
TapTap点点关于“大数据与网络安全”学术研讨会征文的通知
来源:信息技术学院团委宣传部
发布时间:2023-10-26 20:21:26
浏览次数:
次
【字体:
小
大
】
分享到:
【打印正文】
×
账号+密码登录
手机+密码登录
手机号码
短信验证码
用户名
密码
验证码
未注册的手机号在初次登录时会自动注册为网站会员。
忘记密码?
登 录
还没有账号?
立即注册
账号+密码登录
手机+密码登录
还没有账号?
立即注册