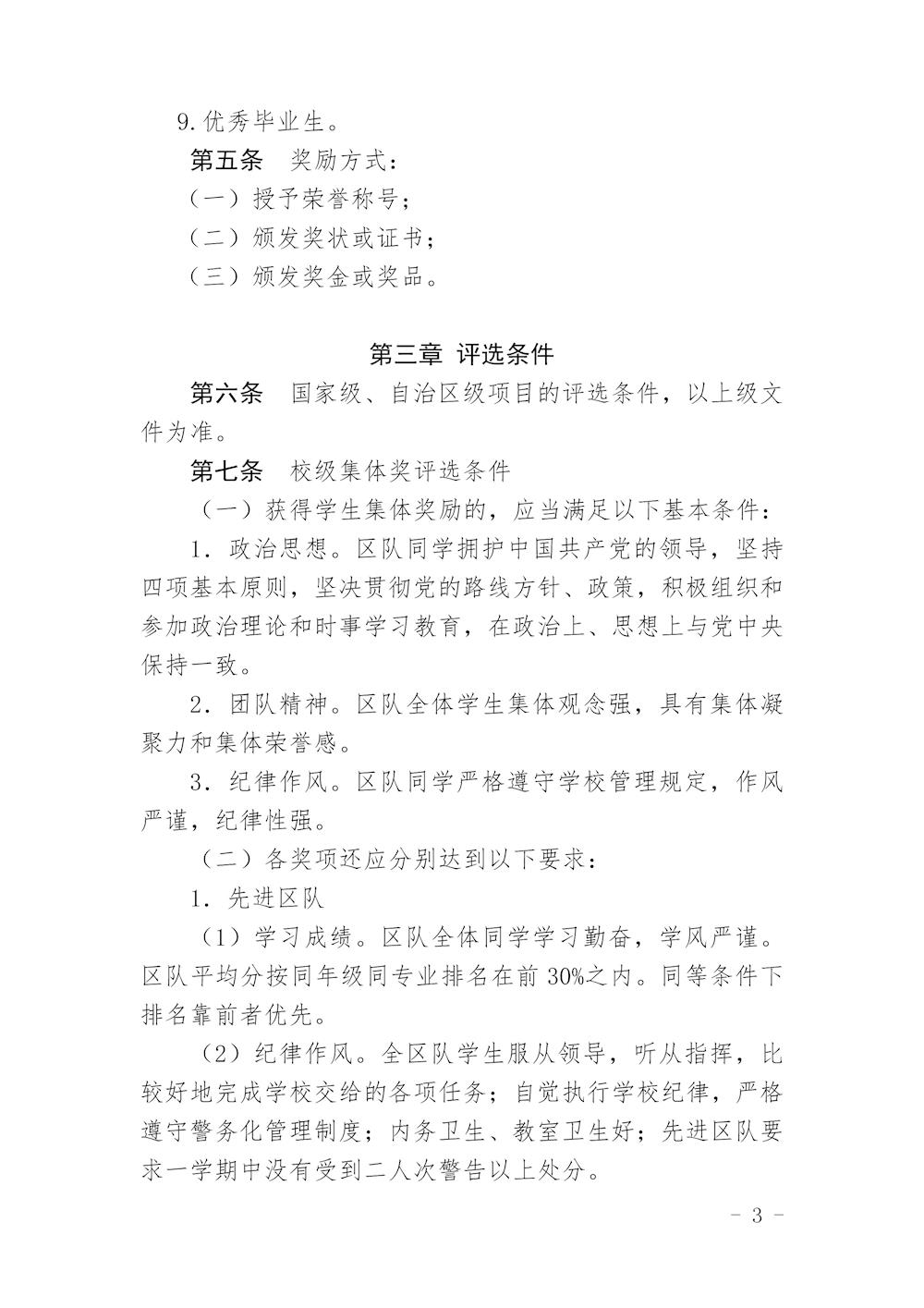
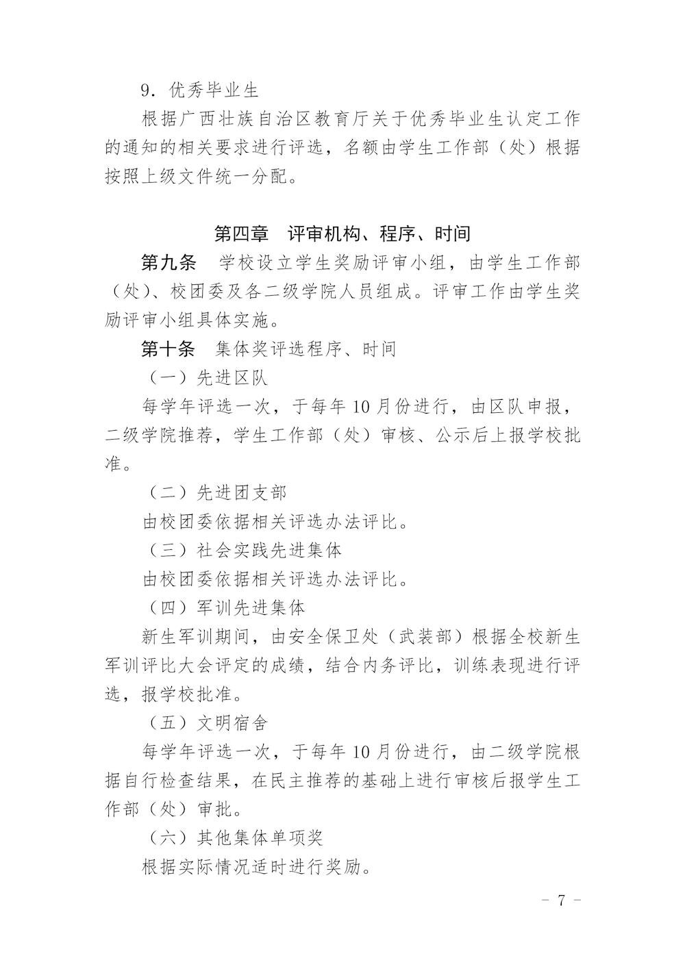
您的位置: 首页 >通知公告>详细内容

关于印发《TapTap点点学生奖励办法(修订)》的通知

来源: 发布时间:2020-10-16 17:27:09 浏览次数: 【字体:

b1dd90de6458407ea7755dbfdfc0c1c4.jpg

f292f2e231144c12ab5db1d39dab8cbd.jpg

cdc7f1749e3d49f599eaa96ff36190e0.jpg

28c5fc4982e54244a1009804a4a333d7.jpg

88a00bf6aa8f42908912ecf7af548c7b.jpg

5329400c6a2642399c827dac94d94812.jpg

107243e04c9445c8bcb753a21fdb3541.jpg

5596041fffea46fea5875a867bc1f2cd.jpg

3e0528b5fae8439c86fffd9faba450ab.jpg

4a77b0fa9a1b400db1da162f33c45a52.jpg

分享到:
【打印正文】