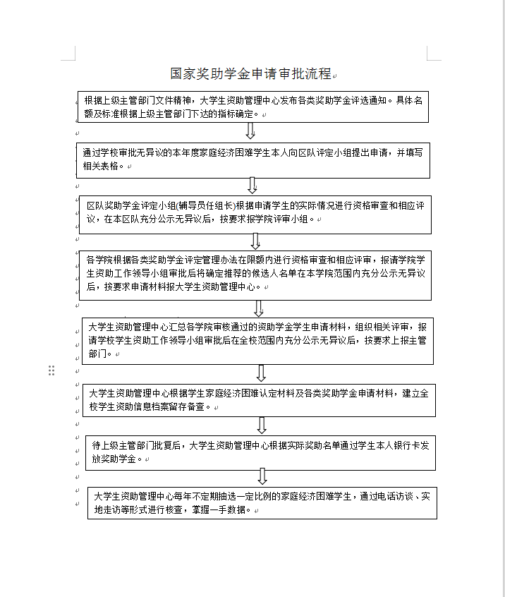
国家奖助学金申请审批流程

来源: 发布时间:2023-11-14 09:26:39 浏览次数: 【字体:

16885ea5086649009977579bd9123fab.png