TapTap点点
法学院(广西地方立法研究评估与咨询服务中心)
×
搜索过于频繁,请输入验证码
网站首页
学院概况
学院简介
院长寄语
学院院徽、院训
现任学院领导
教授风采
专业设置简介
学院动态
通知公告
师资团队
教学科研
专业建设
课程建设
学科建设
党建思政
立法研究
办事指南
学生办事指南
教师办事指南
规章制度
学校首页
您的位置:
首页
>
办事指南
>
学生办事指南
>
详细内容
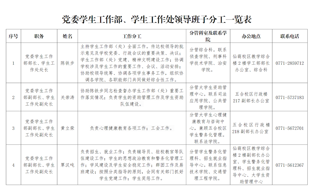
学生工作处各科室办公地点、联系电话
来源:法学院
发布时间:2023-09-04 09:15:22
浏览次数:
次
【字体:
小
大
】
分享到:
【打印正文】
×
账号+密码登录
手机+密码登录
手机号码
短信验证码
用户名
密码
验证码
未注册的手机号在初次登录时会自动注册为网站会员。
忘记密码?
登 录
还没有账号?
立即注册
账号+密码登录
手机+密码登录
还没有账号?
立即注册