TapTap点点
党委办公室、校长办公室(统战部)
×
搜索过于频繁,请输入验证码
网站首页
部门概况
部门简介
现任领导
机构设置
部门动态
通知公告
办事指南
办事指南
规章制度
校友工作
学校首页
您的位置:
首页
>
校友工作
>
详细内容
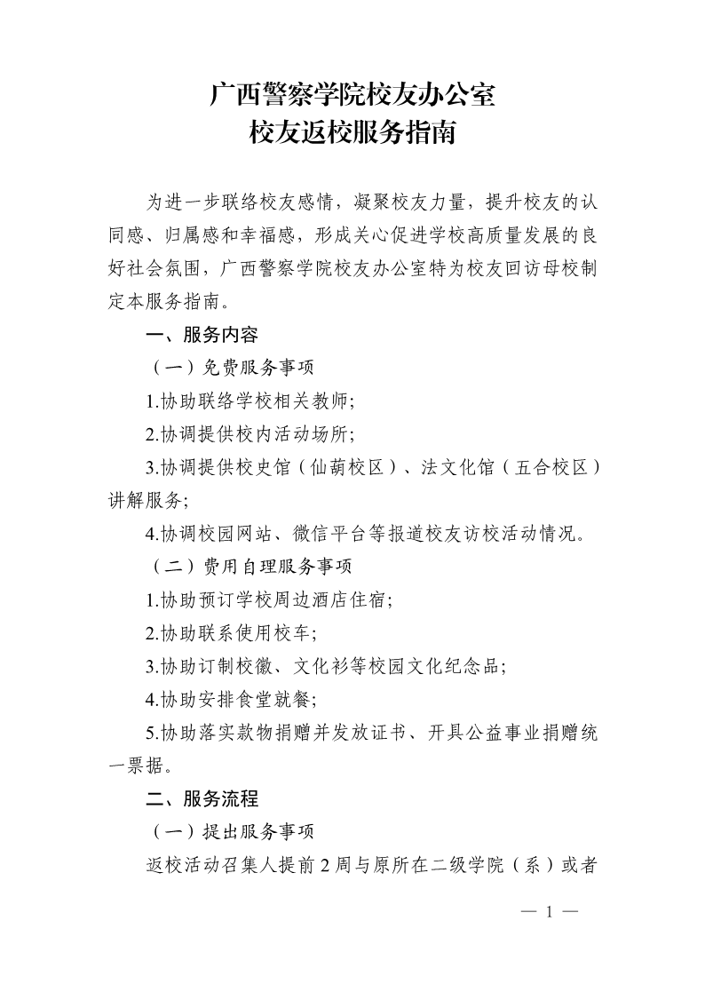
TapTap点点校友办公室服务指南
来源:TapTap点点党政办
发布时间:2024-11-06 18:55:54
浏览次数:
次
【字体:
小
大
】
分享到:
【打印正文】
×
账号+密码登录
手机+密码登录
手机号码
短信验证码
用户名
密码
验证码
未注册的手机号在初次登录时会自动注册为网站会员。
忘记密码?
登 录
还没有账号?
立即注册
账号+密码登录
手机+密码登录
还没有账号?
立即注册